编程与调试 -- Visual Studio & WinDBG 平台高级调试与优化(培训)

Windows 平台高级调试与优化 —— VC 开发工具 张银奎 (Raymond Zhang)


知识盲区永远存在,下午茶大饼好吃。

为了更好的处理内存问题,我们要尽力保证 Debug 版本(更多的运行检查)和 x64 版本(页堆才能顺利开启)都能顺利编译出来,另外编译器也要及时升级。

MS Visual C++ 简史

版本 发布时间 新增主要功能

  • MSC 7.0 1992 C++、MFC 1.0
  • MSVC 1.0 1992 32 位支持,MFC 2.0
  • MSVC 2.0 1994 MFC 3.0
  • MSVC 4.0 1995 MFC 4.0,Developer Studio IDE(MSDEV.exe),ClassView
  • MSVC 4.2 1996 MFC 4.2
  • MSVC 5.0 1997 MFC 4.21,COM
  • MSVC 6.0 1998 运行时错误检查,Edit and Continue,MFC 6.0
  • MSVC 7.0 2002 Visual Studio .NET 2002(又称 VS7.0)的一部分,.NET 支持,link time code generation,MFC 7.0
  • MSVC 7.1 2003 Visual Studio .NET 2003(又称 VS7.1)的一部分,Visual J#,MFC 7.1
  • MSVC 8.0 2005 Visual Studio 2005(又称 VS8.0)的一部分,C++/CLI,OpenMP,MFC 8.0
  • MSVC 9.0 2007 Visual Studio 2008(又称 VS9.0)的一部分
  • MSVC 10.0 2010 Visual Studio 2010,partial support for C++11
  • MSVC 11.0 2012 Visual Studio 2012, improved C++11 support
  • MSVC 12.0 2013 Visual Studio 2013,C++11 and C99 support
  • MSVC14.0 2015 Visual Studio 2015,improved C++11/14 support
  • MSVC 14.1 2017 Visual Studio 2017
  • MSVC 14.2 2019 Visual Studio 2019

软件的编译和构建过程


软件的编译和构建过程

Parallel Stack(并行调用栈)

  • 调试 » 窗口 » 并行堆栈(调试状态暂停可以看到)
extern "C" int WINAPI
_tWinMain(HINSTANCE hInstance, HINSTANCE hPrevInstance,
    _In_ LPTSTR lpCmdLine, int nCmdShow)
#pragma warning(suppress: 4985)
{
    // call shared/exported WinMain
    return AfxWinMain(hInstance, hPrevInstance, lpCmdLine, nCmdShow);
}

    static int __cdecl invoke_main()
    {
        return wWinMain(
            reinterpret_cast<HINSTANCE>(&__ImageBase),
            nullptr,
            _get_wide_winmain_command_line(),
            __scrt_get_show_window_mode());
    }

static __declspec(noinline) int __cdecl __scrt_common_main_seh()
{
    if (!__scrt_initialize_crt(__scrt_module_type::exe))
        __scrt_fastfail(FAST_FAIL_FATAL_APP_EXIT);

    bool has_cctor = false;
    __try
    {
        bool const is_nested = __scrt_acquire_startup_lock();

        if (__scrt_current_native_startup_state == __scrt_native_startup_state::initializing)
        {
            __scrt_fastfail(FAST_FAIL_FATAL_APP_EXIT);
        }
        else if (__scrt_current_native_startup_state == __scrt_native_startup_state::uninitialized)
        {
            __scrt_current_native_startup_state = __scrt_native_startup_state::initializing;

            if (_initterm_e(__xi_a, __xi_z) != 0)
                return 255;

            _initterm(__xc_a, __xc_z);

            __scrt_current_native_startup_state = __scrt_native_startup_state::initialized;
        }
        else
        {
            has_cctor = true;
        }

        __scrt_release_startup_lock(is_nested);

        // If this module has any dynamically initialized __declspec(thread)
        // variables, then we invoke their initialization for the primary thread
        // used to start the process:
        _tls_callback_type const* const tls_init_callback = __scrt_get_dyn_tls_init_callback();
        if (*tls_init_callback != nullptr && __scrt_is_nonwritable_in_current_image(tls_init_callback))
        {
            (*tls_init_callback)(nullptr, DLL_THREAD_ATTACH, nullptr);
        }

        // If this module has any thread-local destructors, register the
        // callback function with the Unified CRT to run on exit.
        _tls_callback_type const * const tls_dtor_callback = __scrt_get_dyn_tls_dtor_callback();
        if (*tls_dtor_callback != nullptr && __scrt_is_nonwritable_in_current_image(tls_dtor_callback))
        {
            _register_thread_local_exe_atexit_callback(*tls_dtor_callback);
        }

        //
        // Initialization is complete; invoke main...
        //

        int const main_result = invoke_main();

        //
        // main has returned; exit somehow...
        //

        if (!__scrt_is_managed_app())
            exit(main_result);

        if (!has_cctor)
            _cexit();

        // Finally, we terminate the CRT:
        __scrt_uninitialize_crt(true, false);
        return main_result;
    }
    __except (_seh_filter_exe(GetExceptionCode(), GetExceptionInformation()))
    {
        // Note:  We should never reach this except clause.
        int const main_result = GetExceptionCode();

        if (!__scrt_is_managed_app())
            _exit(main_result);

        if (!has_cctor)
            _c_exit();

        return main_result;
    }
}

// This is the common main implementation to which all of the CRT main functions
// delegate (for executables; DLLs are handled separately).
static __forceinline int __cdecl __scrt_common_main()
{
    // The /GS security cookie must be initialized before any exception handling
    // targeting the current image is registered. No function using exception
    // handling can be called in the current image until after this call:
    __security_init_cookie();

    return __scrt_common_main_seh();
}

extern "C" int wWinMainCRTStartup()
{
    return __scrt_common_main();
}

Data Breakpoint

  • Monitor variables
  • WinDBG’ba command, rely on CPU’s debug register

Hit of Data Breakpoint

WPF Tracing

PDB 的文件布局


PDB 的文件布局

编译器的运行期检查

细看一个函数


P95

WinDBG 概览


WinDBG Internals

WinDBG 的发展历史

  • 前身 KD 和 NTSD
    • 在开始开发 NT 内核的时候开始开发,1989 年
  • C 阶段的 WinDBG
    • 大约在 1992 年 4 月开始开发
    • 版本号与 NT 内核的版本号一致
    • 到 Win2K 时结束
  • P 阶段的 WinDBG
    • 在 C 阶段代码基础上重构
    • 第一个版本与 2000 年 4 月 WinHec 会议上露面
    • 2000/09/21 重构后的 1.0 版本正式发行
    • 目前(2009 年 3 月)版本是 6.11

绿色软件 很多宝贝
  • dbgeng.dll

命令表达式

  • 支持两种表达式
    • C++ 表达式
    • MASM 表达式
  • 默认使用 MASM 表达式
  • 使用 @@masm(…) 或者 @@c++(…) 可以显式指定括号中的表达式所使用的语法类型
  • 使用 ?(MASM) 或者 ??(C++) 评估表达式的取值
  • .expr

硬件断点示例

  • 陷阱类异常 —— 命中时,访问指令已经执行完毕
  • EIP 指向下一条指令,串指令例外

8 个通用寄存器

  • EAX 函数返回值
  • ECX 循环次数
  • ESI,EDI 串操作的源和目标
  • ESP 栈顶
  • EBP 栈帧基地址
  • 长模式下都为 64 位,RAX…

所有模式下都为 16 位长

1 个标志寄存器 + 1 个 IP

EFlags

Control Registers

调试事件

  • EXCEPTION_DEBUG_EVENT
  • CREATE_THREAD_DEBUG_EVENT
  • CREATE_PROCESS_DEBUG_EVENT
  • EXIT_THREAD_DEBUG_EVENT
  • EXIT_PROCESS_DEBUG_EVENT
  • LOAD_DLL_DEBUG_EVENT
  • UNLOAD_DLL_DEBUG_EVENT
  • OUTPUT_DEBUG_STRING_EVENT

异常处理和崩溃

JIT 调试


应用程序崩溃和 JIT 调试
  • 没有包含所有细节
  • 因版本不同会略有不同
  • 在使用 WinDBG 的内核调试中,不能对这个函数设置断点 —— 死循环
  • 可以使用 ITP 来跟踪

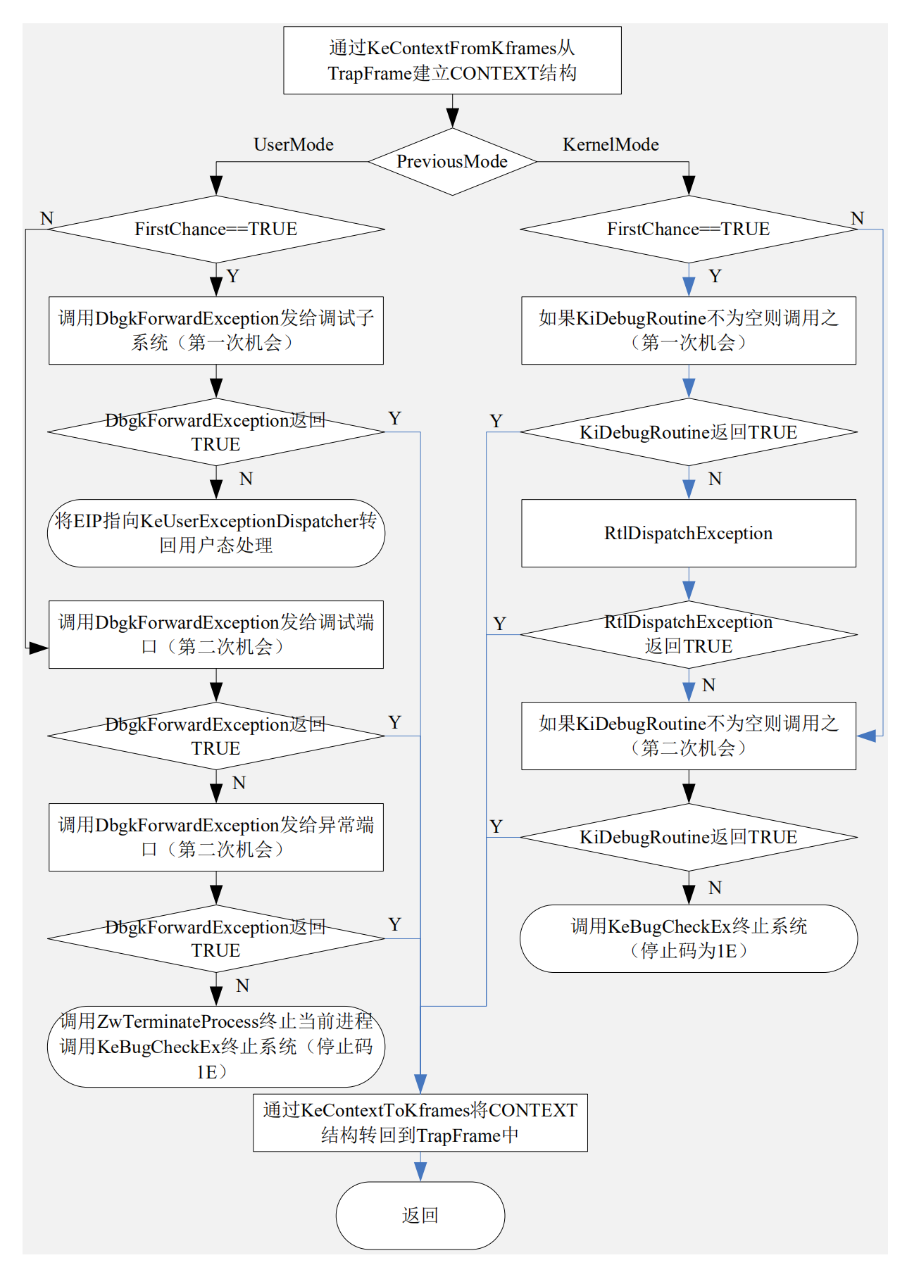
KiExceptionDispatch

分发用户态异常

if (FirstChance) {
    if (PsGetCurrentProcess()->DebugPort == 0 // 没有用户调试器
        || KdIsThisAKdTrap(Tf, &Context)) { // 内核调试器
        // 分发给内核调试器
        if (KiDebugRoutine &&
            KiDebugRoutine(Tf, Reserved, Er, &Context,
            PreviousMode, FirstChance) != 0) break;
    }

    if (DbgkForwardException(TrapFrame,
        DebugEvent, FirstChance) != 0) return;
    if (valid_user_mode_stack_with_enough_space) {
        copy_context_and_exception_record_2_user_stack; // 上下文拷贝到用户空间
        TrapFrame->Eip = KeUserExceptionDispatcher; // 飞程序指针
        return;
    }
}
if (DbgkForwardException(Tf, TRUE, LastChance) != 0) return;
if (DbgkForwardException(Tf, FALSE, LastChance) != 0) return;
ZwTerminateProcess(NtCurrentThread(), Er->ExceptionCode);

JIT 调试器的设置

  • Hive: HKEY_LOCAL_MACHINE Key: SOFTWARE\Microsoft\Windows NT\CurrentVersion\AeDebug
  • To set alternative JIT debuggers, just change the debuggers key
    windbg -I
    

深入理解栈

调试堆


Windows 内存管理
D:\dbglabs\bin\release>"D:\Windows Kits\10\Debuggers\x86\gflags.exe" -i heapmfc.exe +ust
Current Registry Settings for heapmfc.exe executable are: 00001000
    ust - Create user mode stack trace database
D:\dbglabs\bin\release>"D:\Windows Kits\10\Debuggers\x86\umdh.exe" -pn:heapmfc.exe

多线程调试

D Profile 开源性能分析工具

from D Profile 是一个 win32/64 CPU,memory 性能分析工具:https://github.com/xwlan/dprofiler D Profiler a lightweight, low overhead CPU Memory IO and Lock profiler for Windows x86/x64. Build in cmd.exe, run command as: msbuild dprofiler.sln

转储和转储分析

事件追踪和调优

  • Windows Software Trace Preprocessor

使用硬件调试器调试 Windows 内核的启动过程

from 最近公司刚买了一台 CEDT 硬件仿真器, 能调试从系统复位到关机重启的所有过程。我拿来跟了一下 windows 的内核启动过程,看了看完全真实的 Windows 初始化过程 :

  • CEDT 开机后会请求用户选择目标系统的处理器类型。选择后,机器会在 BIOS 自动连接目标计算机。连接成功后,亲切的 Windbg 界面出现了。
  • 停止系统运行后,发现系统停在 BIOS 里。在 Windbg 的命令行敲“!runto nt”,目标机继续运行,直到 Windbg 停止。
  • EDT 提供命令直接执行到 nt!KiSystemStartup 然后停下来。然后打开 CEDT 的代码追踪功能,“!trclbr on”。从 BOOTLOADER 会传给 KiSystemStartup 一个结构的地址,结构中包含了 BOOT 的一些基本的信息,例如,引导分区,文件系统类型等等。KiSystemStartup 首先将该结构指针赋值变量 KeLoaderBlock。紧接着,KiSystemStartup 会将 P0BootStack 和 KiIdleThread0 的地址存入 LOADER_BLOCK 中。FS 寄存器会被赋值 0x30 并将 FS:[0x130] 清零。
  • 调用 KiInitializeMachineType()。KiInitializeMachineType() 从 KeLoaderBlock 中读取设备类型并赋值 KeI386MachineType。
  • 调用 GetMachineBootPointers() 获取当前的 GDTR 和 IDTR 信息。然后为中断程序和 NMI 等初始化 TSS。
  • 调用 KiInitializePcr()。初始化 KiIdleThread0 的 ApcState,将 KiIdleProcess 的指针赋给 KiIdleThread0->ApcState.Process.
  • 调用 KiSwapIDT() 然后用 IDT 中的中断处理函数表初始化中断向量表。
  • 调用 KiProcessorStart()。这个函数只是判断了一下 KiProcessorStartControl 的值,看起来它像是个简单状态机的键。在这时,什么也没做就退出了。
  • 调用 HalInitializeProcessor(),HalInitializeProcessor() 读取 CPUID 获得当前系统中的实际处理核个数,并初始化 HalPrivateDispatchTable 中的重要服务,其中 HalpSetupPciDeviceForDebugging,HalpReleasePciDeviceForDebugging,HalpGetAcpiTablePhase0,HalpCheckPowerButton,HalpMapPhysicalMemory64,HalpUnmapVirtualAddress。 初始化 8259 和 APIC 的中断处理程序。
  • 调用 KdInitSystem(),KdInitSystem 首先检查是否是 DEBUG 模式,如果是,他会把 KdpStub 赋给 KiDebugRoutine,并且初始化 KdpDebuggerDataListHead 和 KdVersionBlock。 原来我们经常用来调试的 STUB 是在这初始化的。
  • 调用 KdPollBreakIn() 来收取调试的报文,如果有 BREAKIN 报文收到,赋值 KdpControlCPressed 并返回非零。并在退出后进入 DbgBreakPointWithStatus()。
  • 在接下来程序中,KiBootFeatureBits 的 Bit7 将会设为 1。
  • 调用 KiInitializeKernel()。在 KiInitializeKernel 中,首先
    • 调用 _SEH_prolog();
    • 调 KiSetProcessorType() 通过检查处理器 STEPPING 和从 CPUID 中读取信息获得处理器种类并设置 _KPRCB. CpuType. KiSetCR0Bits() 根据处理器类型设置 CR0 的 BIT16。 调用 KiIsNpxPresent() 判断是否支持浮点运算器。
    • 初始化 KPRCB。MaximumDpcQueueDepth, KPRCB. MinimumDpcRate, KPRCB.AdjustDpcThreshold
    • 调用 PoInitializePrcb() 初始化 KPRCB, PROCESSOR_POWER_STATE。
    • 调用 KeInitializeDpc() 填充 KDPC。调用 KeInitializeTimerEx() 初始化一个内核同步定时器。
    • 检查了 BOOTOPTION 的设置。设置 EFER 寄存器的 LME, 启动 IA-32e 模式。
    • 中间省略了一些代码的分析,包括初始化 Ki486CompatibilityLock,KiFreezeExecutionLock 等。
    • 调用 KeInitializeProcess() 填充第一个进程的 KPROCESS。
    • 根据 FeatureBits 初始化线程的参数。调用 KeInitializeThread() 初始化线程 KiIdleThread0, 堆栈 P0BootStack,进程为前面初始化的进程。
    • 调用 KeStartThread() 设置 KiIdleThread0 为 READY 状态。
    • 调用 ExpInitializeExecutive(),初始化 OBJECT 管理器,初始化安全, 进程管理器以及 PNP 管理器。在进程管理器的初始化过程中,创建 PsInitialSystemProcess 以及线程 Phase1Initialization()。PNP 管理器的初始化过程将读取注册表中的设备资源用于初始化。
  • 调用 MmCreateKernelStack() 创建内核的堆栈。
  • 进入 KiIdleLoop()。

参考资料快照
参考资料快照

本文短链接:
If you have any questions or feedback, please reach out .